Peter Gadfort
Home
CV
Publications
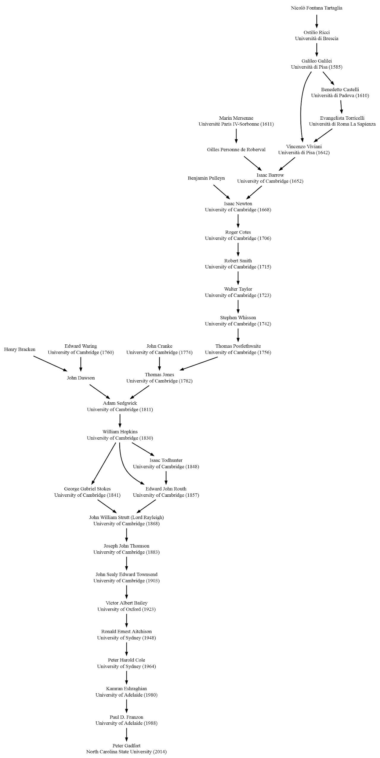
PhD Genealogy